聊城大学计算机学院班主任考核办法 (试行)
为充分调动班主任的工作主动性和积极性,更好地发挥其在学生教育和管理中的作用,使班主任管理工作更加科学化、规范化,结合我院《聊城大学计算机学院班主任工作条例(试行)》,制定本办法。
一、总则
1、本办法适用于我院各学院班主任工作考核。
2、班主任考核应坚持基础工作与工作实绩相结合、定性考核与定量考核相结合的原则,公开、公正、公平地对班主任工作进行全面、客观、科学的评价。
3、班主任考核结果作为职称评聘、职级晋升、评奖评优、津贴发放等重要依据。
二、考核内容
1、学院成立班主任考核工作小组,具体负责班主任考核工作,确定考核等级。
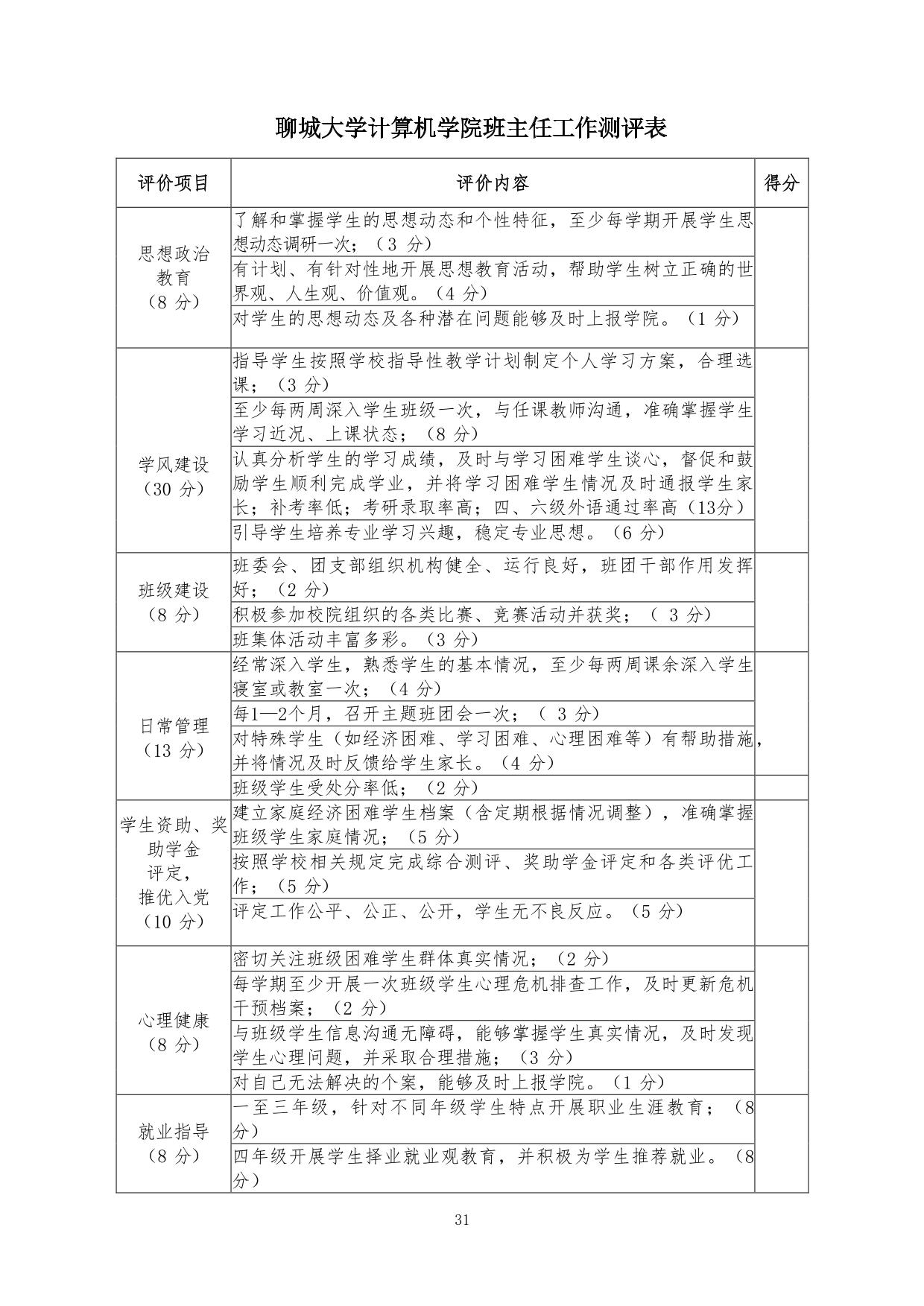
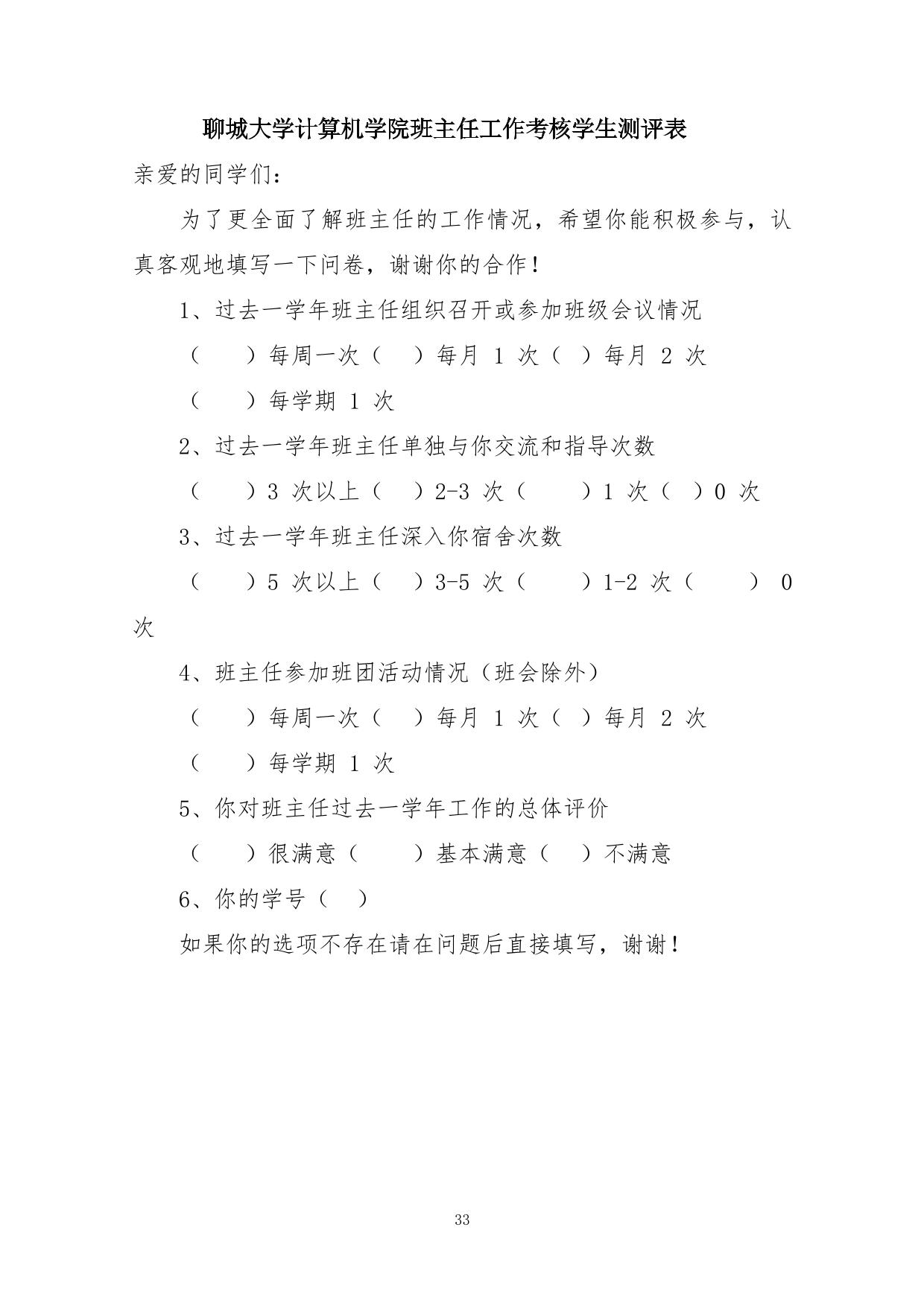
2、班主任工作考核主要根据基础工作和工作实绩情况,从德、能、勤、绩、廉等方面进行综合考核。班主任本人填写《聊城大学计算机学院班主任工作测评表》(见附件),班主任考核工作小组结合《聊城大学班主任工作测评表》和《聊城大学班主任工作考核学生测评表》(见附件)综合评定。
3、考核结果公示3个工作日。
三、考核结果
1、考核结果分为优秀、合格、不合格三个等级,根据综合评价情况确定。其中,优秀比例一般不超过学院班主任总数的20%。
2、有下列情况之一,不得评为优秀:
(1)所带班级学生有严重违纪行为的;
(2)连续2个月不在学校工作的。
3、有下列情况之一,应确定为不合格:
(1)违反法律法规、校纪校规,造成严重影响的;
(2)所带班级发生重大责任事件的;
(3)考核过程中有弄虚作假行为的;
(4)在学生测评中,总体评价为不满意等级的总票数超过30%的。
四、附则
1、班主任工作考核材料由学院统一归档,并报学生工作部(处)备案。
2、本办法自公布之日起施行。
计算机学院
2018年5月



